Salesforce Merge Contacts: In Salesforce, is it possible to link a contact to numerous accounts? People frequently have multiple employers. The important thing to remember is that one of the people you work with encounters your company in a variety of ways that could need to be recorded in Salesforce. (Many connections or affiliations).

Organizations are continually looking for novel approaches to increase productivity, boost data integrity, and, most importantly, give their consumers a smooth experience in the ever-evolving field of customer relationship management (CRM). Leading CRM platform Salesforce is essential in assisting businesses in achieving these objectives. The capability to merge contacts is one potent tool Salesforce provides to simplify customer data management. We’ll discuss the significance of Salesforce contact merging, how it works, and the advantages it offers businesses in this blog post.
Table of Contents
ToggleWhat is Contact Management
How can a Contact be modelled on the Salesforce Platform? Contacts are, by default, associated with a single Account. How can we manage a person who wears many hats? Is the puzzle to be solved. In order to use Salesforce efficiently, contact management is a key component.

As a Customer Relationship Management (CRM) system, Salesforce provides extensive tools and services for managing contacts, which can include specific clients, leads, customers, or anybody else with whom your business interacts. Effective contact management facilitates relationship creation and maintenance, streamlined communication, and data-driven decision-making.
How to Use Salesforce To Link A Contact To Multiple Accounts
Let’s now look at how to use Contact Management’s Multi-Account Assignments. These are various conventional methods for handling multiple account assignments in Salesforce.
Make several Contacts
Before using the Account and Relationship functionality to establish a many-to-many relationship between an account and a contact, we develop custom objects. However, occasionally, a client may create multiple contacts to link to an account.

Pros and Cons
- Separate data points are easy to keep (separate email, phone, and address for each contact).
- Simple account assignment changes.
- Leads are easily converted.
- Duplicates data across the system when there is just one user (e.g., email opt-out, contemplate, maiden name change).
- Reuse of the same phone number or email results in the creation of duplicate Contact data.
- A 360-degree reporting analytics strategy is required.
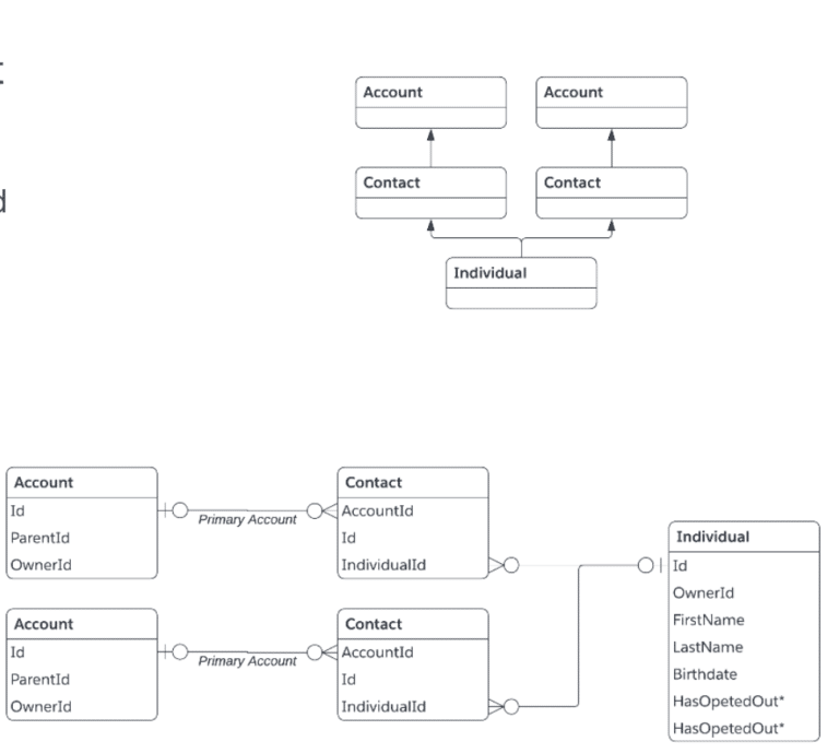
Relationship between Account and Contact
A standard object that functions as a junction object between an account and a contact is the account contact relationship (AccountContactRelation). It makes it possible to establish many-to-many connections between an account and a reference.

Pros and Cons
- Only a reliable source, 360 Views, can provide you with all the necessary details.
- Possesses strong portal integration (Salesforce Experience Cloud).
- The ‘Primary’ concept must be explained to the client through training or change management.
- Does not provide native support for certain data types (email, phone, address, etc.).
Specific Object
Sometimes, it’s impossible to keep just one contact going. An individual item is a viable option. You can store information about preferences for Data Privacy and Protection in the Individual object.

Good for
Where information must be completely segregated due to security reasons.
Whenever technical limitations demanded distinct records.
to control difficult-to-merge duplication.
Considerations
Try to keep the number of records to a minimum.
Create automation around a single master contract (Individual) to expose important information.
Salesforce standard object resolution a specific person (object reference)
One person is represented by each individual record (Contact & Lead standard lookups to the Individual object).
Presented as a component of the 2018 push for data privacy (CCPA, GDPR, etc.)
Configuring Account Contact Relationship
Set Account Contact Relationship to Active: Select “Setup.” If “Allow users to relate a contact to multiple accounts” is selected, go to “Account Settings” and click the save button.

Account Contact Relationship Custom fields:Â Custom fields can be used to record particular details about relationships. Account Contact Relationship (AccountContactRelation) is an object that can be found in object management.

Add the associated list of associated Contacts: Your salespeople should use the connected Contacts list on the account page layouts.

The Related Accounts related list can now be added to the contact page layouts that your reps utilize.
Include a Related Contact: Using the “Add Relationship” button, you can add related contacts from the account-related list.


Key Elements of Salesforce’s Contact Management:
Contact Records: In Salesforce, a contact record is used to represent each unique contact. This record includes crucial details like your name, email address, phone number, mailing address, and any other information pertinent to your company.
Lead Conversion: When a prospect turns into a qualified opportunity, Salesforce enables you to convert leads into contacts. Making a contact record for the person and connecting it to relevant accounts and opportunities are steps in this procedure.
Associations with Particular Accounts and Opportunities: Contacts may be linked to particular accounts (businesses or organizations) or opportunities (possible business agreements). Understanding the context of your interactions requires managing these linkages.
Custom Fields and Data:Â Contact records can have custom fields added with the help of Salesforce.
Activity Tracking: Salesforce makes it possible to keep track of contacts’ interactions and activities. This covers correspondence through calls, meetings, and other channels. You can learn about engagement and contact history through these activities.
Benefits of Salesforce Merge Contacts
Now that we understand the process let’s delve into the benefits of merging contacts in Salesforce:
- Data Accuracy: Merging contacts ensures that you have a single source of truth for customer information. This enhances data accuracy and consistency, leading to better decision-making.
- Resource Optimization: By eliminating duplicates, you free up your team’s time and resources. They can focus on more meaningful tasks, such as building relationships with customers and prospects.
- Improved Customer Experience: With consolidated and consistent data, your interactions with customers become more personalized and seamless. This, in turn, leads to higher customer satisfaction and loyalty.
- Better Reporting and Analytics: Clean data enhances the quality of your reports and analytics, allowing for more precise insights and informed decision-making.
- Regulatory Compliance: Data privacy regulations, such as GDPR and CCPA, require accurate and up-to-date customer data. Merging contacts helps ensure compliance with these regulations.
Best Practices for Salesforce Merging Contacts
To make the most of Salesforce contact merging, consider the following best practices:
- Regular Audits: Conduct periodic audits of your contact database to identify and merge duplicates promptly.
- Data Entry Standards: Establish and enforce data entry standards to reduce the creation of duplicate records.
- Training and Documentation: Ensure that your team is trained on the contact merging process and maintains documentation on best practices.
- Backup Data: Before merging, back up your data to prevent data loss in case of any mistakes.
- Communication: Communicate the benefits of contact merging to your team, as their cooperation is vital for its success.
- Automation: Explore automation tools and processes to prevent the creation of duplicate records automatically.
Conclusion
Salesforce merge contacts is a powerful feature that can significantly improve data quality, resource allocation, and customer experiences. By keeping your CRM data clean and accurate, you pave the way for more informed decision-making and better customer relationships. Make contact merging a regular part of your data management strategy to unlock the full potential of your Salesforce CRM and enjoy the many benefits it offers.
By following best practices and embracing Salesforce’s contact merging capabilities, your organization can ensure data consistency and provide a seamless experience to your customers, ultimately leading to improved business outcomes.




